The Institute of Cetacean Research
Sitemap
About
Support ICR
Research
Q&A
Links
Media
Archives
You are here:
Home
>
English Sitemap
>
About
>
Organization
For JAPANESE
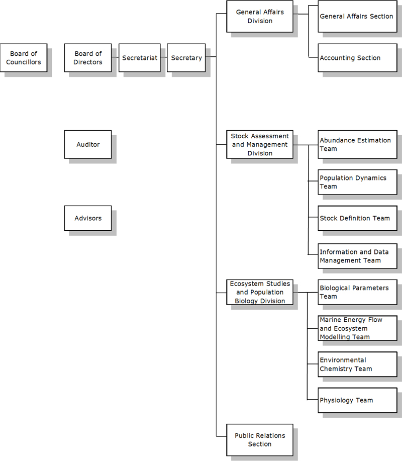
Organization